VIGILANCIA Y ATENCIÓN AMIGABLE EN EL TRABAJO DE PARTO EN EMBARAZO DE BAJO RIESGO
VIGILANCIA Y ATENCIÓN AMIGABLE EN EL TRABAJO DE PARTO EN EMBARAZO DE BAJO RIESGO

VIGILANCIA Y ATENCIÓN AMIGABLE EN EL TRABAJO DE PARTO EN EMBARAZO DE BAJO RIESGO

Resumen GPC: VIGILANCIA Y ATENCIÓN AMIGABLE EN EL TRABAJO DE PARTO EN EMBARAZO DE BAJO RIESGO

Categoría de GPC: Primer, Segundo y Tercer nivel de atención.

Población blanco: Mujeres con embarazo no complicado a termino en trabajo de parto.

Impacto esperado en salud: Disminución de la morbimortalidad materna y perinatal, mediante la mejora en la calidad y calidez de la atención del trabajo de parto, parto, puerperio y lactancia materna.


Fase latente del primer periodo del trabajo de parto

  • ✳️ Las principales intervenciones que han probado mejorar la experiencia del nacimiento son: apoyo a la madre durante el nacimiento, empleo de técnicas de relajación y de alivio del dolor, mínima intervención durante la vigilancia del trabajo de parto y estar preparados para el manejo de complicaciones.
  • ✔️ Se recomienda que al atender a todas las mujeres durante el trabajo de parto se procure mantener su dignidad, privacidad y confidencialidad, así como asegurar la ausencia de daño y maltrato. También se debe permitir la posibilidad de una elección informada y continua durante el trabajo de parto y el nacimiento.
  • ✳️ La fase latente del trabajo de parto es el período caracterizado por contracciones uterinas dolorosas que provocan modificaciones cervicales, incluyendo una dilatación cervical de menos de 5 centímetros.
  • ✔️A las mujeres con embarazos no complicados se les debe dar la oportunidad de que inicien trabajo de parto espontáneo. Así mismo, se les debe ofrecer la induccion de trabajo de parto entre las semanas 41 y 42, para evitar los riesgos inherentes al embarazo prolongado.
  • ❌ El personal médico no deberá indicar el ingreso de la mujer a sala de labor de la mujer durante la fase latente del trabajo de parto (igual o menor de 4 centímetros de dilatación).
  • 👉En caso de indicar el egreso a domicilio, se debe informar a la mujer embarazada acerca de los signos de alarma obstétrica, así como las diferencias entre las contracciones de Braxton Hicks y las contracciones efectivas del trabajo de parto, y también entre las pérdidas transvaginales normales y las que sugieren ruptura del amnios.


Ingreso a sala de labor

  • ✳️ La fase activa del trabajo de parto es un periodo de tiempo que se caracteriza por actividad uterina regular y dolorosa, asociado a modificaciones cervicales. Inicia a los 5 centímetros de dilatación y Culmina con la dilatación cervical completa.
  • 👉El ingreso a sala de labor de mujeres con embarazo normoevolutivo deberá considerarse a partir de la fase activa del trabajo de parto.

  • ❌ No se recomienda la cardiotocografia rutinaria para establecer el bienestar fetal en mujeres sanas con embarazo normoevolutivo que hayan desencadenado trabajo de parto espontaneo.
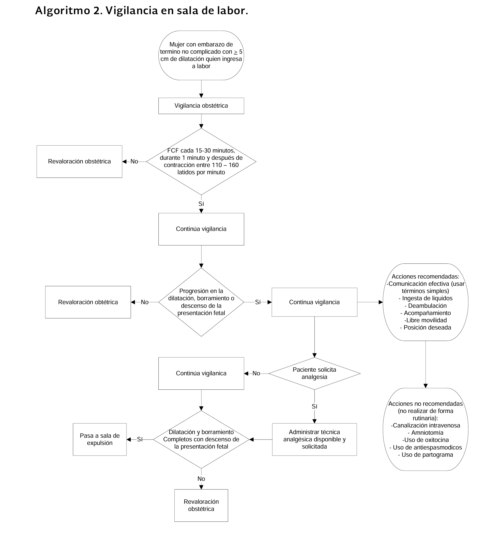
  • ✔️Se recomienda auscultar la frecuencia cardiaca fetal, ya sea con Pinard o con monitor fetal Doppler, para establecer el bienestar fetal en el momento del ingreso de la mujer a sala de labor.
  • ❌ No se recomienda realizar pelvimetria de rutina en mujeres sanas en el momento de su ingreso a sala de labor.
  • ❌ No se recomienda el rasurado rutinario del vello pubico.
  • ❌ No se recomienda realizar enemas evacuantes en el momento del ingreso de la mujer a sala de labor.
  • ✔️ Se deberá favorecer la micción espontánea al momento del ingreso a sala de labor.

 

Fase activa del primer periodo del trabajo de parto

  • ✔️ Se recomienda auscultar intermitentemente la frecuencia cardiaca fetal durante el trabajo de parto de mujeres sanas (cada 15 a 30 minutos), ya sea con Pinard o con monitor fetal Doppler, durante un minuto inmediatamente después de la contracción.
  • ✔️ En mujeres con trabajo de parto no complicado, se recomienda la ingesta de líquidos claros.
  • ✔️ Se recomienda la libre movilidad y adopcion de la postura vertical durante el trabajo de parto de mujeres sanas.
  • 👉Se puede considerar la realización de tacto vaginal cada cuatro horas, durante la fase activa del primer periodo del trabajo de parto.
  • ❌ No se recomienda realizar amniotomia rutinaria para abreviar el trabajo de parto.
  • ❌ No se recomienda el uso rutinario de oxitocina para abreviar el trabajo de parto.
  • ❌ No se recomienda el uso rutinario de antiespasmodicos para abreviar el trabajo de parto.

 

Evaluación de la duración del trabajo de parto

  • ✳️ La fase activa del trabajo de parto es significativamente mayor en mujeres obesas. El riesgo de parto que dura más de 12 horas es mayor conforme incrementa el IMC.
  • 👉Para evaluar el patrón de dilatación cervical, el tiempo promedio para avanzar 1 cm en las mujeres nulíparas es superior a 1 hora hasta que se alcanza una dilatación de 5 cm, con un progreso marcadamente rápido después de los 6 cm. Una expectativa de un umbral mínimo de dilatación cervical de 1 cm / hora durante la primera etapa del parto no es realista para la mayoría de las mujeres nulíparas.
  • ❌ Dada la gran variabilidad reportada en la tasa de dilatación durante el primer periodo de trabajo de parto, no se recomienda emplear el criterio de dilatación de 1cm/h como referencia para diagnosticar la de falta de progresión de trabajo de parto.
Dilatación Cervical (cm)Revisión Sistemática Internacional (OMS) (cm/h)Estudio de Cohorte, México (cm/h)
2 – 30.192.9
3 – 40.502.1
4 – 50.680.45
5 – 61.090.62
6 – 71.430.66
7 – 81.820.70
8 – 91.920.73
9 – 102.040.73

 

Segundo periodo del trabajo de parto

  • ❌ No se recomienda dirigir el pujo materno durante el segundo periodo del trabajo de parto.
  • ✔️ Se recomienda retrasar, en una o dos horas, el momento de inicio del pujo materno durante el segundo periodo del trabajo de parto en mujeres con analgesia epidural.
  • ✔️ Se recomienda escuchar intermitentemente la frecuencia cardiaca fetal al termino de una contracción, cada 5 minutos.
  • 👉La paciente deberá ingresar a sala de expulsion cuando se encuentre en el segundo periodo del trabajo de parto (dilatacion completa) y una vez que se haya evaluado el descenso adecuado de la presentación.

  • ⚠️ La posición materna en la segunda etapa del parto probablemente hace poca o ninguna diferencia con respecto a la hemorragia posparto.
  • ✔️ Se recomienda permitir la libre adopcion de postura durante el nacimiento (incluyendo la posicion vertical) a mujeres con y sin analgesia epidural.
  • ✔️ El uso de la maniobra de Ritgen se asoció a menor probabilidad de desgarros de primer grado.

  • ✔️ Se recomienda emplear tecnicas para prevenir el trauma perineal durante el segundo periodo del trabajo de parto, como aplicacion de compresas calientes y la proteccion manual del perine.
  • ❌ No se recomienda realizar episiotomia rutinaria en mujeres sanas con trabajo de parto espontaneo.
  • 👉Puede valorarse la práctica de la episiotomia en casos de periné corto; presentación de cara, compuesta o de nalgas; así como ante la presencia de distocia de hombros o necesidad de parto instrumentado. Siempre debera realizarse bajo analgesia adecuada, y la tecnica recomendada es la mediolateral.
  • ❌ Para facilitar el nacimiento, no se recomienda aplicar presion en el fondo del utero durante el periodo expulsivo (maniobra de Kristeller).
  • ✔️ Se recomienda realizar pinzamiento del cordón umbilical, por lo menos durante 60 segundos después del nacimiento en recién nacidos de término o pretérmino que no requieran ventilación con presión positiva.
  • ✔️ Se debe considerar el pinzamiento inmediato del cordon umbilical ante la presencia de desprendimiento de placenta, placenta previa, ruptura uterina, desgarro del cordon, paro cardiaco materno o asfixia neonatal.
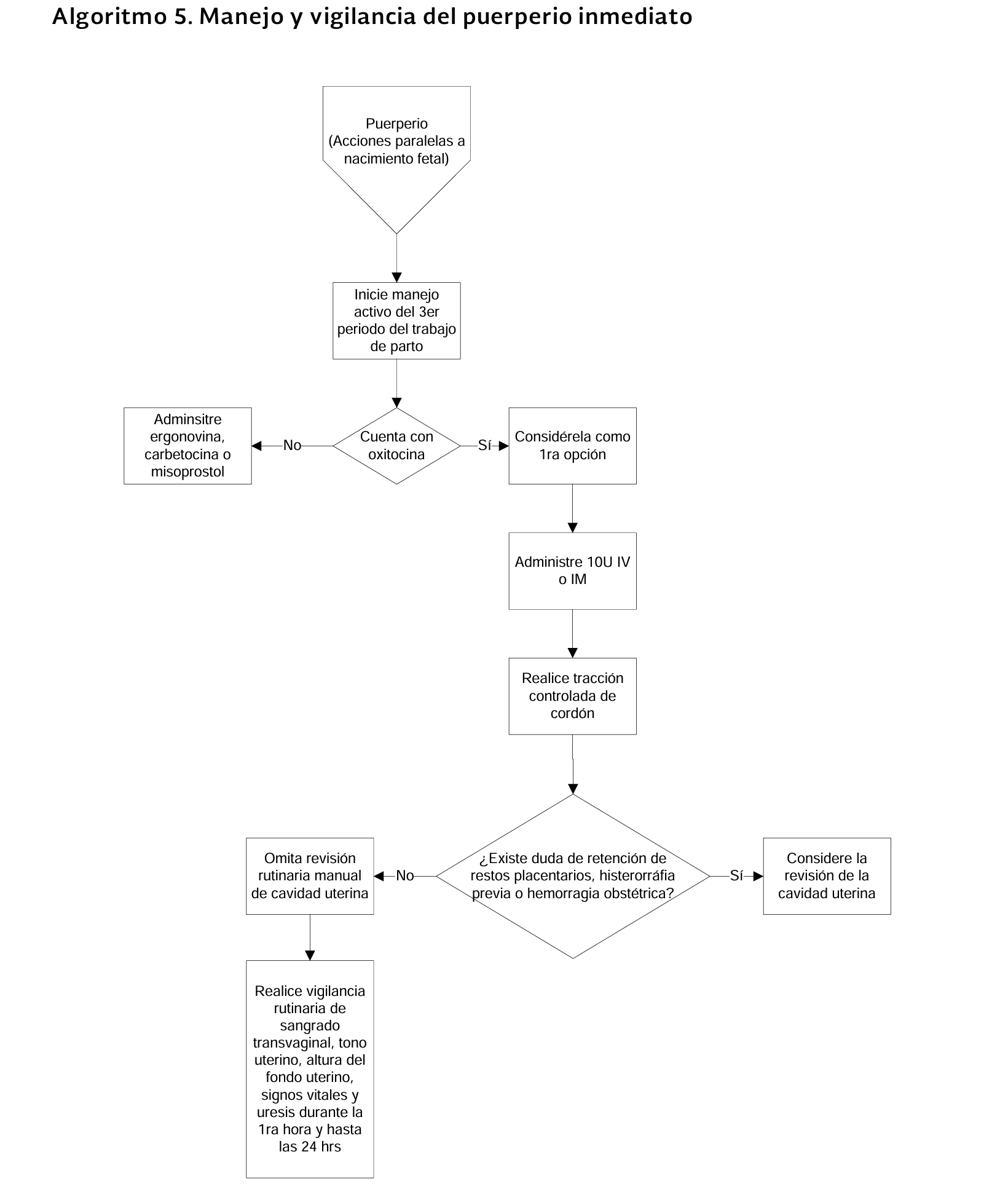
  • 💊 Se recomienda administrar uterotónicos durante el manejo activo del tercer periodo del trabajo de parto, para reducir el riesgo de hemorragia posparto.

 

  • ✔️Se recomienda administrar 10 UI de oxitocina (IV o IM), como uterotónico de elección para el manejo activo del tercer periodo del trabajo de parto.
  • ❌No se aconseja realizar revisión manual de cavidad uterina rutinaria, pues puede predisponer a endometritis.
  • ❌No se recomienda administrar antibiótico profiláctico en mujeres después de un parto sin complicaciones.

 


Atención del recién nacido

  • ✔️ Se recomienda que los recien nacidos sin complicaciones tengan contacto piel con piel durante la primer hora despues del nacimiento, con la finalidad de promover la lactancia materna.
  • ❌ No se recomienda la aspiracion rutinaria de boca y fosas nasales en neonatos que han nacido con liquido amniotico claro y que inician respiracion espontanea.
  • 💉 Se recomienda que a todos los recien nacidos se les administre 1 mg de vitamina K intramuscular despues del nacimiento, como profilaxis para enfermedades hemorragicas.
  • ✔️ Se recomienda el bano del recien nacido 24 horas despues del nacimiento. Se debe procurar que la vestimenta del neonato sea adecuada y se encuentre a temperatura ambiente.

Intervenciones más efectivas para aliviar el dolor durante el trabajo de parto

  • ✔️Se recomienda la analgesia epidural para el alivio del dolor en mujeres sanas que asi lo soliciten, mas no debe de ofrecerse de manera rutinaria.
  • ✔️ Se recomienda administrar la anestesia regional en el momento en que la mujer en trabajo de parto lo solicite, aún durante la fase latente.
  • ✔️ Siempre que se cuente con la posibilidad, la analgesia epidural deberá proporcionarse a la mujer en trabajo de parto en el momento en que lo solicite, sin importar la dilatación cervical que cuente, procurando emplear la menor dosis posible de anestésico y monitorizando la frecuencia cardiaca fetal después de su administración.
Anestésico localDosis máxima recomendada (con epinefrina)Dosis máxima recomendada (sin epinefrina)
Bupivacaína3 mg/kg3 mg/kg
Lidocaína7 mg/kg5 mg/kg
Ropivacaína2 mg/kg2 mg/kg
2Cloroprocaína14 mg/kg11 mg/kg
  • ✔️ Se recomienda el uso de tecnicas de relajacion para el control del dolor de mujeres sanas durante el trabajo de parto, como respiracion profunda, relajacion muscular progresiva y musicoterapia.
  • ✔️ Se recomienda el uso de tecnicas manuales para el control del dolor de mujeres sanas durante el trabajo de parto, como masajes o aplicacion de compresas calientes.
  • 👉La implementación del uso de la pelota obstétrica puede ser una estrategia para disminur el dolor durante el trabajo de parto.

Acciones más efectivas para mejorar y fomentar la práctica de la lactancia materna exclusiva

  • ✔️ Después del nacimiento, todas las madres deben de recibir apoyo para iniciar la lactancia, dentro de la primer hora del puerperio.
  • Todas las mujeres deberan recibir apoyo practico que les permita establecer la lactancia y manejar las dificultades mas comunes.

Glosario de términos

  • Alojamiento conjunto: Ubicación y estadía del recién nacido y su madre en la misma habitación, para favorecer el contacto permanente del binomio y la lactancia materna exclusiva.
  • Amniotomía: Intervención médica para producir la ruptura artificial de las membranas amnióticas.
  • Analgesia: Alivio del dolor mediante medidas o medicamentos, sin pérdida de la conciencia.
  • Analgesia neuroaxial: Incluye técnicas intratecal, epidural o combinada, que pueden administrarse como dosis única o mediante la inserción de un catéter para dosis subsecuentes o administración continua.
  • Apgar: Examen clínico general realizado por el médico para evaluar al recién nacido, generalmente al minuto y a los 5 minutos después del nacimiento. Se evalúan cinco parámetros anatómicos y fisiológicos: color de la piel, frecuencia cardíaca, reflejos, tono muscular y respiración. Cada parámetro se califica de 0 a 2, y la suma de estas puntuaciones proporciona el resultado de la prueba.
  • Auscultación intermitente: Técnica para evaluar la frecuencia cardíaca fetal a intervalos establecidos, durante al menos un minuto de duración, mediante estetoscopio de Pinard o monitor fetal Doppler.
  • Conducción del trabajo de parto: Intervención médica para regularizar la intensidad, frecuencia y duración de las contracciones uterinas mediante el uso de uterotónicos, con el propósito de completar el trabajo de parto.
  • Contracciones de Braxton-Hicks: Contracciones uterinas con intensidad de 10 a 15 mmHg, de menos de un minuto de duración, percibidas por la madre como endurecimiento indoloro del útero o abdomen. Suelen iniciarse con baja frecuencia, aumentando conforme progresa el embarazo hasta llegar a aproximadamente una contracción cada 60 minutos después de la semana 30.
  • Dehiscencia: Término que se refiere a la apertura espontánea, total o parcial, de una herida quirúrgica.
  • Desgarro perineal: Distensión y/o ruptura de las estructuras perineales, incluyendo piel, músculo y/o mucosas, clasificado comúnmente en cuatro grados:
    • Grado I: Involucra solo piel.
    • Grado II: Involucra músculos perineales pero sin dañar el esfínter anal.
    • Grado III: Involucra músculos perineales y el esfínter anal externo e interno, subdividido en:
      • 3A: Lesión que afecta menos del 50% del esfínter anal externo.
      • 3B: Lesión que afecta más del 50% del esfínter anal externo.
      • 3C: Lesión que involucra el esfínter anal interno.
    • Grado IV: Lesión perineal con afectación completa del esfínter anal (externo e interno) y mucosa anal.
  • Edad gestacional: Tiempo en semanas y días de la duración del embarazo, calculado desde la fecha de última menstruación confiable o mediante ultrasonido.
  • Embarazo de alto riesgo: Embarazo en el que existen factores que aumentan la morbilidad y mortalidad materna y/o fetal, con probabilidad de complicaciones o resultados desfavorables para la madre y el bebé. Estos factores pueden ser biológicos, socioeconómicos o ambientales.
  • Embarazo a término: Embarazo con una duración de 37.0 a 41.6 semanas, calculado desde la fecha de última menstruación confiable o mediante ultrasonido.
  • Embarazo normoevolutivo: Estado fisiológico de la mujer que inicia con la fecundación y culmina con el parto y el nacimiento del feto a término.
  • Embarazo prolongado: Embarazo que supera las 42 semanas de gestación o más de 294 días, calculado desde la fecha de última menstruación.
  • Episiorrafia: Sutura de los planos correspondientes a la episiotomía.
  • Episiotomía: Incisión del periné realizada durante el parto, existiendo varias técnicas, siendo las más comunes la mediolateral y la media.
  • Estetoscopio de Pinard: Dispositivo simple en forma de cono utilizado para escuchar directamente la frecuencia cardíaca fetal al colocarlo sobre el abdomen materno.
  • Hemorragia postparto: Pérdida sanguínea de 500 ml o más que ocurre después del nacimiento.
  • Inducción del trabajo de parto: Estimulación de las contracciones uterinas antes del inicio espontáneo del trabajo de parto, lo que lleva a cambios cervicales.
  • Manejo activo del tercer período del trabajo de parto: Procedimiento para facilitar el alumbramiento mediante la administración de oxitócicos una vez que ha salido el hombro anterior del feto, seguido de la tracción controlada del cordón umbilical.
  • Maniobra de Ritgen modificada: Maniobra que consiste en tomar una gasa o compresa con una mano y ejercer presión anterógrada sobre el mentón fetal a través del periné, mientras con la otra mano se controla la velocidad del nacimiento de la cabeza del feto.
  • Monitor fetal Doppler: También conocido como «doptone», es un dispositivo portátil utilizado para amplificar y registrar la frecuencia cardíaca fetal.
  • Partograma: Representación visual gráfica de los valores y eventos relacionados con el curso del trabajo de parto. Las mediciones relevantes incluidas en el partograma suelen ser: dilatación cervical, altura de la presentación fetal, frecuencia cardíaca fetal y signos vitales de la madre.
  • Parto instrumentado: Intervención en el parto que implica el uso de fórceps, ventosa extractora o espátulas durante el período expulsivo.
  • Parto vertical: Atención de la mujer durante el período expulsivo del trabajo de parto, con su torso y eje pélvico en un ángulo de 45° a 90° respecto al plano horizontal. Esto corresponde a posiciones como sentada, en cuclillas, hincada y de pie.
  • Perinatal: Período que abarca desde la semana 28 de gestación hasta los 7 días posteriores al nacimiento.
  • Pinzamiento temprano del cordón umbilical: Consiste en el pinzamiento del cordón umbilical antes de 60 segundos después del nacimiento.
  • Pinzamiento tardío del cordón umbilical: Consiste en el pinzamiento del cordón umbilical al menos 60 segundos después del nacimiento.
  • Primigesta: Mujer que está experimentando su primer embarazo.
  • Puerperio normal: Período que sigue al alumbramiento y durante el cual la anatomía y fisiología materna recuperan las características previas a la gestación. Este período tiene una duración de 6 semanas o 42 días.
  • Registro cardiotocográfico: Método diagnóstico para evaluar el bienestar fetal que consiste en la representación gráfica simultánea de la actividad uterina y la frecuencia cardíaca fetal durante un período determinado de tiempo.

Fuente

Vigilancia y atención amigable en el trabajo de parto en embarazo de bajo riesgo. Guía de Práctica Clínica: Guía de Evidencias y Recomendaciones. México, CENETEC; 2019 [8/06/2024]. Disponible en: http://www.cenetec-difusion.com/CMGPC/IMSS-052-19ER.pdf

 

 

 

Homo medicus

 


 

Guías de estudio. Homo medicus.
Guías de estudio. Homo medicus.

¡Gracias por visitarnos!

Síguenos en X: @el_homomedicus  y @enarm_intensivo Síguenos en instagram: homomedicus  y en Treads.net como: Homomedicus  

🟥     🟪     🟨     🟧     🟩     🟦

Aprende administración paso a paso

Administración Desde Cero

ADMINISTRACION DESDE CERO

¿De cuánta utilidad te ha parecido este contenido?

¡Haz clic en una estrella para puntuarlo!

Promedio de puntuación 0 / 5. Recuento de votos: 0

Hasta ahora, ¡no hay votos!. Sé el primero en puntuar este contenido.

Ya que has encontrado útil este contenido...

¡Sígueme en los medios sociales!

Si te fue útil este resumen, compártelo por favor!